山东001在线

 找回密码
 立即注册
搜索
查看: 1476|回复: 0

星展理财 | 中国科技“十五五”发展方向前瞻

[复制链接]

该用户从未签到

发表于 3 天前 | 显示全部楼层 |阅读模式
  备受市场瞩目的二十届四中全会近日在北京圆满落下帷幕,会议审议通过的《中共中央关于制定国民经济和社会发展第十五个五年规划的建议》无疑为未来五年乃至更长远的中国经济发展描绘了宏伟蓝图。在诸多议题中,哪些行业和产业将成为政策聚焦的核心,以及其背后的科技创新逻辑,无疑是资本市场最为关切的焦点。本文旨在通过回顾“十四五”规划中的科技重点,并结合本次全会后的官方解读,对未来五年(即“十五五”时期)可能的科技发展方向进行前瞻性分析。

  “十四五”规划:科技自立自强的战略基石

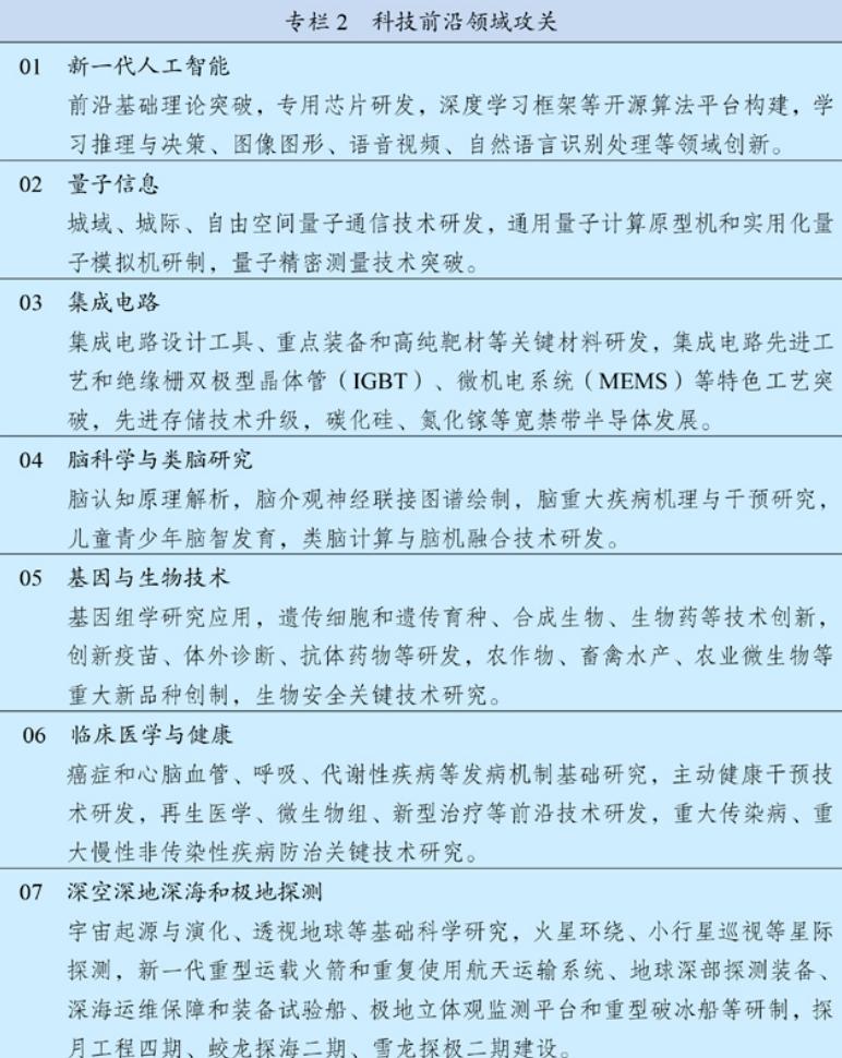
  《中华人民共和国国民经济和社会发展第十四个五年规划和2035年远景目标纲要》(2021年3月)已明确勾勒出国家在科技领域的战略重心:
图片1.jpg
  新一代人工智能作为彼时全球科技竞争的制高点,在过去几年中展现出爆炸式增长。值得注意的是,尽管面临芯片进口的外部限制,中国在人工智能模型领域的进步速度令人惊叹,正迅速缩小与全球领先者之间的差距。我们预计,随着中国在芯片自主研发能力和量子计算领域的突破,这一不利局面将在未来五年内得到显著缓解。而芯片与量子计算这两大领域,恰恰在“十四五”规划中占据了举足轻重的战略地位,预示着持续的政策倾斜和资源投入。


  此外,“十四五”规划对医学技术的深化发展也给予了高度关注,涵盖了脑科学、基因技术以及与民生紧密相关的临床医学。这些前沿学科的突破,不仅依赖于科研人员的创新投入,更离不开人工智能等交叉技术的协同赋能。以2024年诺贝尔化学奖为例,三位获奖者正是凭借人工智能模型在蛋白质设计与结构预测方面的卓越贡献而获此殊荣,充分印证了科技融合的巨大潜力。这些医学科技的进步,其深远影响将不仅体现在疾病治疗与预防上,更将为构建全民健康体系提供坚实支撑,从而释放巨大的社会效益和经济价值。

  “十五五”展望:中国科技战略的进阶与演变

  针对未来五年的发展方向,科技部在接受《人民日报》采访时,对《建议》中的部署进行了权威解读,明确指出四大战略方向。本部分内容我们会基于科技部对《建议》的解读,并结合现有政策导向,对未来五年中国科技发展的重心进行前瞻性分析:

  加强原始创新和关键核心技术攻关:

  对于半导体产业而言,“国产替代”仍将是不可逆转的时代主题。尽管中国致力于通过平等对话解决贸易摩擦,但提升自身科技产品自给能力以应对复杂外部环境的决心始终坚定。因此,关键核心技术的攻克将是一个长期而持续的进程,我们有理由相信,相关的产业政策支持和财政投入有望得到有力的延续。这对于具备核心技术优势和研发实力的本土企业,无疑是巨大的利好。

  推动科技创新和产业创新深度融合:

  这一点深刻聚焦于技术的商业化落地与规模化变现。当前,人工智能技术在全球范围内引发了投资狂潮,但如何将前沿技术转化为实实在在的经济效益,是所有参与者面临的共同挑战。即使是引领大语言模型浪潮的OpenAI,其ChatGPT和Sora等应用在提升效率方面表现出色,但其财务贡献仍有待观察。若下游应用无法实现规模化变现,必将反噬上游研发投入。因此,《建议》将“科技创新和产业创新深度融合”置于核心位置,明确传递出政策层打通科技-产业-市场全链条的强烈信号,为那些已具备初步应用落地能力的高科技企业提供了广阔的发展空间。

  一体推进教育科技人才发展:

  科技发展的根本在于人才。打通产学研链条,加速高校最新科研成果向产业转化,并通过产业回报反哺高校研发,有望形成一个良性循环。这意味着对高等教育、职业培训以及科研机构的投入预计将持续增加,为中国科技创新提供不竭的人力资源和智力支持。

  深入推进数字中国建设:

  数字中国建设是实现上述所有战略目标的核心与基础。中国数字经济规模持续攀升,预计将从2014年的16.2万亿人民币增长至2025年的60.0万亿,占GDP比重高达42%。我们预测,随着数字产业化和产业数字化的深度推进,中国数字经济规模将进一步扩大,并加速传统产业向更高效率的“新质生产力”转型升级。当前,众多互联网巨头和通信服务提供商正积极通过创新解决方案赋能传统企业,庞大的下游市场需求为其提供了坚实的业务增长基础。


  展望未来五年,基于二十届四中全会审议通过的《建议》精神,中国在原始创新、关键核心技术攻关、科技与产业深度融合、教育科技人才培养以及数字中国建设等核心领域的持续发力,预计将显著提升国家科技实力,更将催生新质生产力,为中国经济高质量发展注入强劲动力。我们认为,这不仅仅是推动经济结构优化升级的内部动力,更将驱动中国经济迈向更高质量、更可持续的发展阶段,全面提升其在国际舞台上的影响力与竞争力,并最终为全球科技文明的进步贡献独特的中国智慧与磅礴力量。对于投资者而言,深度理解并精准把握这些战略方向,无疑是解锁中国未来增长红利的关键所在。
您需要登录后才可以回帖 登录 | 立即注册

本版积分规则

QQ|手机版|小黑屋|Archiver|山东001在线 ( ICP11027147 )

GMT+8, 2025-11-2 05:11 , Processed in 0.046981 second(s), 22 queries , Gzip On.

Powered by Discuz! X3.4

© 2001-2023 Discuz! Team.

快速回复 返回顶部 返回列表