山东001在线

 找回密码
 立即注册
搜索
查看: 3312|回复: 0

激变大潮中的车企生存实录 那些在2020年“消失”的汽车品牌

[复制链接]
  • TA的每日心情
    郁闷
    2018-2-22 13:59
  • 签到天数: 2 天

    [LV.1]初来乍到

    发表于 2021-1-5 14:16:47 | |阅读模式
    作者:易车
    激变大潮中的车企生存实录 那些在2020年“消失”的汽车品牌-1.jpg


    易车原创“有的人死了,他还活着,有的人活着,他已经死了”。

    有的时候生和死的分界并不那么明确,但优胜劣汰却始终是大自然的生存法则,2020年对于全球来说都是极其特殊的一年,这一年新冠疫情肆虐,对包括汽车产业在内的多个领域都产生了相当广泛深远的影响,而目前中国汽车市场虽说已然复苏,但有喜亦有悲,在多重因素的施加影响之下,有一些汽车品牌在2020年停下了前行的脚步,成为历史大潮中褪去的浪花。

    激变大潮中的车企生存实录 那些在2020年“消失”的汽车品牌-2.jpg


    4月14日,雷诺集团发布了在中国市场的全新战略,未来在华业务重心将放在轻型商用车和电动汽车领域,至于传统的燃油车用车业务,雷诺会将在东风雷诺所持有的股份转让给东风。

    激变大潮中的车企生存实录 那些在2020年“消失”的汽车品牌-3.jpg


    根据公告显示,由于国内汽车市场下滑以及东风雷诺的经营状况,股东方拟对东风雷诺进行重组,经东风汽车集团和雷诺双方协商,雷诺拟将其持有的东风雷诺50%股权转让给东风汽车集团,东风雷诺将停止雷诺品牌相关业务活动。

    激变大潮中的车企生存实录 那些在2020年“消失”的汽车品牌-4.jpg


    东风雷诺科雷傲


    激变大潮中的车企生存实录 那些在2020年“消失”的汽车品牌-5.jpg


    东风雷诺科雷嘉


    东风雷诺成立于2013年,由东风和法国雷诺共同出资组建,其在中国车市快速增长的大环境以及地方的支持之下,销量在2017年快速增长到7.2万辆,看似前景一片明朗,但近两年却坠落谷底,2019年说雷诺全球销量为375.4万辆,中国仅为18万辆,而这之中东风雷诺贡献却仅为1.8万辆,而2020年受疫情影响其整个Q1季度销量直线下降到了不足700台,由此来看,东风雷诺对于整个雷诺而言已经微乎其微。

    实际上,雷诺虽然将其所持有的东风雷诺股份转让给了东风汽车,但其并没有退出中国,只不过未来在华重心将放在轻型商用车和电动汽车领域。

    激变大潮中的车企生存实录 那些在2020年“消失”的汽车品牌-6.jpg


    华晨雷诺金杯海狮王


    尽管雷诺集团不会退出中国市场,但是东风雷诺已经成为历史,雷诺轻型商用车将通过华晨雷诺金杯展开,而电动汽车业务将通过江铃新能源和易捷特开展,虽说如此,同标致、雪铁龙一样,法系品牌在华依旧任重而道远。

    激变大潮中的车企生存实录 那些在2020年“消失”的汽车品牌-7.jpg


    11月13日,东风裕隆汽车销售有限公司在浙江法庭申请进入破产清算程序的消息进入我们的视线,同曾经火爆的台综、偶像剧不同,这家有着台湾省血统的汽车企业在大陆却难逃水土不服的命运。

    东风裕隆成立于2010年,作为东风与裕隆以50:50股比组建的合资公司,其生产纳智捷品牌的车型,而此次申请破产清算的东风裕隆销售公司则成立于2013年,负责纳智捷车型的销售。

    激变大潮中的车企生存实录 那些在2020年“消失”的汽车品牌-8.jpg


    纳智捷U5


    激变大潮中的车企生存实录 那些在2020年“消失”的汽车品牌-9.jpg


    纳智捷大7 SUV


    据我们查询相关数据来看,东风裕隆的尖峰时刻出现在2015年,当时在大陆的销量到达了历史最高的6万辆,甚至请来了周杰伦为旗下车型代言,其后销量便开始逐年下滑,2019年全年销量不足2000辆,今年前九月甚至不足百辆,可以说已经毫无存在感可言,由此看来其销售公司破产清算并不在意料之外。

    对于破产传闻,东风裕隆给予了否认,而东风汽车官方回应称,东风裕隆拥有基地、生产资质、土地等诸多资产,目前并没有破产计划。

    激变大潮中的车企生存实录 那些在2020年“消失”的汽车品牌-10.jpg


    官方态度虽说如此,早在2018年纳智捷在大陆的经销商就已逐步将业务转交给其他品牌经销商,当前东风裕隆销售网点大多已经退网,仅剩部分保留售后功能,官网虽留售后热线,但是长期处于无法拨通的状态,售后备件已处于非正常状态,诸多备件供应不足,导致用户的车辆遭遇故障时无法维修,并因此引发投诉,不管东风裕隆销售公司破产是否影响纳智捷,其在国内失去存在感早已是不争的事实。

    激变大潮中的车企生存实录 那些在2020年“消失”的汽车品牌-11.jpg


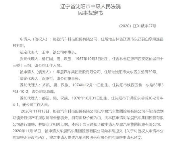
    11月16日晚间,华晨汽车发布公告称,其已构成债务违约金额合计65亿元,逾期利息金额合计1.44亿元,而其供应商向法院申请对华晨汽车进行重整。

    据了解,华晨集团是辽宁省属国企,有中华、金杯、华颂三个自主品牌和华晨宝马、华晨雷诺两个合资品牌,本次重整只涉及集团本部自主品牌板块,不涉及上市公司及与宝马、雷诺等的合资公司。

    成立于90年代初的华晨汽车,不可否认的曾经辉煌过,作为中国第一家海外上市的汽车企业,其于1992年10月登陆纽交所,一时风头无两,甚至被称之为社会主义第一股。

    激变大潮中的车企生存实录 那些在2020年“消失”的汽车品牌-12.jpg


    中华尊驰


    激变大潮中的车企生存实录 那些在2020年“消失”的汽车品牌-13.jpg


    中华V7


    中华品牌汽车最早于2000年下线,后来凭着意大利设计的元素、与宝马共线生产的宣传赢得了市场关注,旗下尊驰、骏捷等车型曾经受到市场欢迎,但是车辆热销并没有掩盖小毛病不断的问题,加之数年未推出全新换代车型,只对现有车型小修小补,这都使得其口碑呈现不断下滑的趋势,华晨汽车的自主品牌板块开启了倒车,虽然近些年中华品牌有V7、V3、V6等车型,还有“宝马技术”的加持,但在市场上一直缺乏存在感。

    笔者去往华晨4S店,销售人员告诉笔者,店面的主要销量均来自金杯车型,中华车型相比可以忽略不计。

    激变大潮中的车企生存实录 那些在2020年“消失”的汽车品牌-14.jpg


    自主品牌盈利能力孱弱 华晨宝马成续命丹药


    自主品牌板块发展乏力,让华晨汽车连年亏损,但华晨宝马的大腿似乎成为了其续命丹药,据相关内部人士介绍,因经营管理不善自主品牌一直处于亏损状态,且近几年过度依赖华晨宝马,除导致自主品牌盈利能力持续弱化,其与宝马的对话话语权也越来越低,2018年双方签署的协议显示2022年前宝马将增持华晨宝马至75%股权,这对以华晨而言更是雪上加霜,虽然有政府的帮扶,但其债务问题积重难返。

    今年,受新冠肺炎疫情影响,华晨集团自主品牌经营状况进一步恶化,债务问题暴发,从华晨半年报来看,集团层面负债总额523.76亿元,资产负债率超过110%,有关方面成立银行债委会,力求债务和解,没有结果。

    激变大潮中的车企生存实录 那些在2020年“消失”的汽车品牌-15.jpg


    在这样的态势下,华晨汽车今年已经发生多次因债务压力加大通过抛售股份来缓解资金压力的情况,由此发生了多起诉讼案件,这些诉讼对整体生产运营造成较大影响,造成了企业资金的紧张,今年8月其多只存续债券出现暴跌,10月下旬其发行的10亿元私募债到本金未能兑付,后续授信审批也未能通过,最终无法偿还,总违约金额65亿元。

    激变大潮中的车企生存实录 那些在2020年“消失”的汽车品牌-16.jpg


    债务关难过,具备企业破产法规定的破产原因,但同时因其具有挽救的价值和可能,具有重整的必要性和可行性,从而被法院裁定进入破产重整程序。

    值得注意的是,虽然华晨宣布本次重整涉及集团本部自主品牌板块,但旗下相关公司却急于撇清关系,这也不禁令人唏嘘不已。

    激变大潮中的车企生存实录 那些在2020年“消失”的汽车品牌-17.jpg


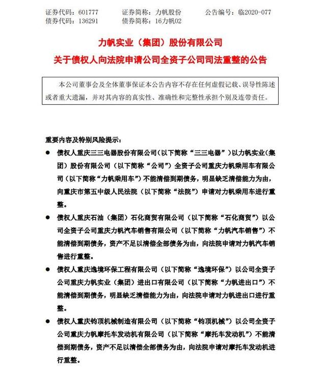
    很多人对力帆汽车可能不是特别熟悉,但力帆摩托或多或少都有听过,当年的力帆靠生产摩托车发动机配件起家,逐渐赢得了钱江、新大洲等摩托车生产商的青睐,除了发展国内市场,还积极拓展海外版图,2001年成为摩托车出口的老大,慢慢的有了一定资金积累后,力帆开始向汽车领域发展。

    力帆第一辆轿车520于2006年推出,成为继吉利、奇瑞、比亚迪后又一家被承认的自主品牌轿车企业,其后力帆620、320、720等轿车、X60等SUV相继推出,随后又推出530/630,以及首款中型车820,微面市场也推出不少产品,此外力帆还涉足足球以及赛车等领域。

    激变大潮中的车企生存实录 那些在2020年“消失”的汽车品牌-18.jpg


    但车辆竞争力的不足、质量问题频出加上汽车行业寒冬等因素,力帆销量暴跌,2020年加上疫情的影响,上半年仅售出200余台车,这就造成了力帆汽车的巨额亏损,资金压力导致其缺乏清偿能力,不能清偿到底债务,多家子公司被债权人向法院申请司法重整。

    激变大潮中的车企生存实录 那些在2020年“消失”的汽车品牌-19.jpg


    盼达、力帆汽车“兄弟闹剧”


    此前,作为同属力帆集团子公司的出行公司盼达,也与力帆汽车上演了兄弟相争的“闹剧”,力帆确定需向盼达赔偿7.83亿元,且不说背后有着什么目的,却无疑使得力帆乘用车的财务恶化进一步加剧。

    激变大潮中的车企生存实录 那些在2020年“消失”的汽车品牌-20.jpg


    8月21日,重庆法院裁定受理力帆股份重整一案,12月22日力帆发公告股东变更为满江红基金,而满江红基金的背后则是吉利迈捷与重庆两江基金。

    其实,目前力帆传统乘用车已经停产,11月份力帆新能源汽车产量145辆,而未来力帆将为吉利生产枫叶汽车换电车型,而此前曝出的力帆工厂全新车型谍照,或将成为吉利在力帆工厂的新车型,但不论怎样,力帆品牌成为历史也已经板上钉钉。

    激变大潮中的车企生存实录 那些在2020年“消失”的汽车品牌-21.jpg


    众泰这个名字,在中国汽车产业中应该算一个神奇的存在,自2003年众泰控股集团成立以来,其由为北汽、昌河、江淮等提供零配件到自己生产车型,由于期限缺乏生产资质,众泰的第一款车型2008于2006年以大地名字上市,而这款车外观设计借鉴了丰田TERIOS。

    激变大潮中的车企生存实录 那些在2020年“消失”的汽车品牌-22.jpg


    众泰汽车SR9


    激变大潮中的车企生存实录 那些在2020年“消失”的汽车品牌-23.jpg


    保时捷Macan


    此后众泰又推出了5008等车型,并在借鉴的道路上越走越远,酷似大众途锐的T600,形似奥迪Q3的SR7,而SR9高度神似保时捷Macan的设计更为众泰赢得了“保时泰”的称号。

    激变大潮中的车企生存实录 那些在2020年“消失”的汽车品牌-24.jpg


    相比大多自主车企有逆向研发走向正向的过程,众泰“剑走偏锋”式的打法虽能让其短期获利,但终究不是长久之计,今年10月众泰被法院裁定重整,若重整计划草案不能获得法批准,法院可裁定直接破产,由此来看曾经饱受争议的众泰或终将走向末路。

    激变大潮中的车企生存实录 那些在2020年“消失”的汽车品牌-25.jpg


    除了众泰之外,众泰系的公司也绝大多数受到牵连,12月2日众泰新能源被被申请破产清算。

    此外,众泰系的君马、大乘、汉龙等汽车,都已经处于破产或是名存实亡的边缘之上,12月23日众泰母公司铁牛集团被裁定中止重整程序、并被宣告破产,虽然众泰宣称其与铁牛保持相对独立,但遭遇连番打击的众泰汽车或许早已无力回天。

    激变大潮中的车企生存实录 那些在2020年“消失”的汽车品牌-26.jpg


    提起夏利,在中国汽车发展史中绝对是一个光辉的名字,1986年以组装方式引进生产的第一辆夏利下线,自此开始在中国汽车发展浪潮中留下了浓墨重彩的一笔。

    2000年前后夏利在出租车市场的份额高达40%左右,2004第100万辆夏利品牌汽车下线,2011年销量达25.3万辆,在此之后便开始走下坡路,从2012年起连续6年亏损,除了车型产品力和竞争力的问题之外,品牌定位低下,错过新能源发展大潮,惨淡的市场表现,曾经的“国民轿车”光环已然褪下。

    激变大潮中的车企生存实录 那些在2020年“消失”的汽车品牌-27.jpg


    2019年天津一汽夏利代工博郡车型


    而在2018年,夏利终于等来了正式停产,进入无限期雪藏阶段,虽说停产,但天津一汽夏利的名字仍在,2019年4月其与博郡汽车组建合资公司,将代工生产博郡新能源车型。

    当然,与博郡的合作并非一帆风顺,博郡的倒下似乎撵断了天津一汽夏利的最后一根救命稻草。今年12月14日,天津一汽夏利董事会会议,审议通过拟将公司名称变更为中国铁路物资股份有限公司,自此,夏利正式与我们告别。

    两极分化 这些新势力仅是昙花一现!

    除了传统造车企业之外,造车新势力的角逐则更更加惨烈,同几年前造车新势力的扎推入局不同,今年其呈现出明显的两极分化,蔚来、理想、小鹏三家造车新势力企业连奏凯歌,蔚来11月交付5291台、理想交付4646台,小鹏交付4224台,三家11月销量均创新高,形势一片大好。

    与此同时,三家新势力在美股会师,美股市场也是捷报不断,蔚来在11月25日美股收盘后首次成为中国车企市值第一、全球市值第四的车企,小鹏/理想也是表现不俗。

    同上面三家如火如荼的发展态势相比,也有一些新势力在2020年坠入了生死边缘,长江汽车正式被裁定破产清算,江苏赛麟被查封、拜腾停工停产、绿驰被收购、博郡、奇点、知豆等品牌或多或少已经处在了“生死存亡的一线之间”。

    激变大潮中的车企生存实录 那些在2020年“消失”的汽车品牌-28.jpg


    长江汽车,作为一家名不见经传的企业,前身是成立于1954年的杭州公交客车厂,90年代因经营不善企业濒临破产,2013年被五龙电动车注资重组,今年其被裁定正式进入破产清算程序。

    虽已进入破产清算程序,但长江汽车其实也一度众星捧月,2016年长江汽车成为最早一批拿到国家发改委批文的新能源车企,2017年成为继北汽新能源之后第二名拿到“双资质”的新能源造车企业。

    激变大潮中的车企生存实录 那些在2020年“消失”的汽车品牌-29.jpg


    尽管手握“双资质”,但因补贴退坡、缺乏造车经验等原因,发展却难言满意,车型推进毫无进展,逸酷2016年发布至今没有上市,2018年亮相的三款新产品仍停留在概念车阶段。

    除了缺乏经验和受补贴退坡等影响外,长江的战略决策也有一定的问题,它将重心过多放在了电动商用车领域,该领域所占市场份额很小,且有比亚迪等头部品牌虎视眈眈,想要去撬动这一块蛋糕难度之大不言而喻。

    此外其母公司同样连续多年亏损,已在港交所停牌,想要借助母公司的力量完成救赎早已成为天方夜谭。

    激变大潮中的车企生存实录 那些在2020年“消失”的汽车品牌-30.jpg


    除了长江汽车正式确定破产清算外,博郡汽车也面临生存危机,6月13日博郡创始人发布公开信表示,博郡目前遭遇到了严重的经营困难,给员工、股东、供应商、地方政府以及合作伙伴的发展造成实际损失和不良影响,其创始人远赴美国不再回国。

    激变大潮中的车企生存实录 那些在2020年“消失”的汽车品牌-31.jpg


    江苏赛麟被查封


    激变大潮中的车企生存实录 那些在2020年“消失”的汽车品牌-32.jpg


    赛麟迈迈


    从6月23日开始,江苏赛麟工厂和办公楼被全面查封、账户被冻结,相关负责人也被立案侦查,江苏赛麟汽车的最大股东南通嘉禾一张诉状将赛麟汽车告上法庭要求赛麟汽车归还借款,据悉实际提供资金已经超过59亿元。

    激变大潮中的车企生存实录 那些在2020年“消失”的汽车品牌-33.jpg

    激变大潮中的车企生存实录 那些在2020年“消失”的汽车品牌-34.jpg


    6月30日,拜腾汽车给中国区全体员工发了一封内部信,宣布自7月1日开始停工停产,除留下一支不足百人的团队维持公司基本职能运转外,其余员工全体留职待岗。

    总结:

    同国外动辄百年的车企巨头而言,中国汽车产业的发展仅仅短短几十载光景,而造车新势力更是最近几年才显现的新兴产物,传统车企经历几十年的发展,从东拼西凑、逆向借鉴转向正向研发,大多走出了适合各自的发展道路,但一旦无法紧跟行业潮流、时代风口,哪怕曾经叱咤风云也终究会被历史所淘汰。

    而造车新势力发展时间尚短,在新能源的红利之下应运而生,经历了前期高调的扎堆入局,在经受市场的残酷锤炼以及疯狂的烧钱之后,终究会有退出者,这是历史规律使然,不可悖转,而对于这些造车新势力而言,佼佼者仅为尔尔,更多仍在为生存担忧,甚至于已经倒下,总体来说,更多的它们只能是时代背景下绽放的昙花。

    QQ|手机版|小黑屋|Archiver|山东001在线 ( ICP11027147 )

    GMT+8, 2026-4-4 08:45 , Processed in 0.044246 second(s), 25 queries , Gzip On.

    Powered by Discuz! X3.4

    © 2001-2023 Discuz! Team.

    快速回复 返回顶部 返回列表